广西签证办理攻略:官方渠道避坑指南+材料清单
计划前往广西领略桂林山水或参加商贸活动的外国朋友,办理中国签证是行程的第一步。面对网络上繁杂的信息和所谓“包过”的承诺,如何高效、安全地通过官方渠道完成申请,避免人财两空?这份攻略将为你清晰拆解流程、指明必备材料,并揭露必须绕开的常见陷阱。
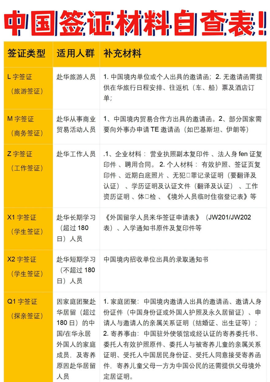
一、基础概念:你需要申请哪种中国签证?

首先,请根据赴华的主要目的,确定需要申请的签证类别。对于大多数旅行者而言,主要有以下两种:
L字签证(旅游):适用于前往广西观光旅游、探亲访友等私人事务。
M字签证(商业贸易):适用于参加中国—东盟博览会、进行商务洽谈、市场考察等商贸活动。
其他常见类型还包括F字(交流访问)、Q字(探亲)、X字(学习)等。请务必根据真实目的申请,递交与申请目的不符的材料是导致拒签的主要原因之一。
二、官方渠道避坑指南:守住安全与钱包
办理签证务必认准官方渠道,警惕任何形式的“捷径”承诺。
1. 唯一官方网站与使领馆
所有签证申请均需通过 中国签证在线办理系统 在线填写申请表。这是启动申请的唯一官方入口。随后,你需要根据所在国家或地区,将材料提交至对应的中国驻外使领馆或中国签证申请服务中心。务必通过使领馆官网核实地址,切勿轻信第三方中介自称的“内部关系”。
2. 警惕“黑中介”的致命陷阱
许多“黑中介”利用申请人图省事的心理,提供所谓“100%出签”或“保签”服务。其风险极高:
伪造材料:为营造良好出入境记录,不法中介可能伪造中国出入境验讫章。一旦被中国边检查获,当事人将面临罚款、注销护照、行程中断的严重后果。
财产风险:中介可能收取高额费用后失联,或索要护照原件、银行账户等敏感信息,导致个人信息泄露与财产损失。
留下不良记录:使用虚假材料一旦被发现,将在签证系统留下不良记录,严重影响未来任何赴华签证的申请。
3. 保护个人账户与信息
妥善保管你在签证申请中心网站的登录用户名及密码,这是管理个人申请的唯一凭证,切勿向任何人透露。
三、核心材料清单:对照准备,一事一清

以下是申请签证所需的共性材料与主要签证类型的个性材料清单。所有材料必须真实、有效。
1. 所有申请人均需准备的核心材料:
① 护照:原件,有效期不少于6个月,有至少2张空白签证页。
② 签证申请表:通过官网在线填写、提交并打印的《中华人民共和国签证申请表》及确认页。
③ 照片:近期、正面、彩色(白底)证件照,需在线提交并携带一张纸质版。
④ 合法停留证明:如果你在非国籍国申请,需提供该国的合法停留、居留、工作或学习签证。
2. 根据签证类型,需额外准备的关键材料:
① L字旅游签证
行程材料:往返机票订单和在华酒店订单;或
邀请函:由广西本地旅行社或中国境内个人出具的邀请函。个人邀请函需附邀请人中国身份证正反面复印件。
特别提醒:部分使领馆可能要求首次申请者提供财产证明(如近6个月银行流水,余额需能覆盖旅费)。
② M/F字商贸/访问签证
邀请函:由中国境内贸易合作方或有关单位出具的邀请函。
邀请函核心内容:必须包含被邀请人个人信息、访问信息(事由、日期、地点)、邀请方信息(名称、地址、联系方式、印章及签字)。这是审核重点。
过往记录:申请多次M签,通常需提供过去曾持M签赴华的记录。
③ 其他常见签证材料要点
Q2字短期探亲签证:需国内亲属的邀请函、其身份证复印件及亲属关系证明。
X2字短期学习签证:需提供广西学校出具的录取通知书。
S2字短期私人事务签证:如系探亲,需提供在华亲人的邀请函、护照居留证件复印件及关系证明。
> 注:以上材料要求综合自各使领馆发布的信息,具体执行中可能有细微差异。最稳妥的方式是提前访问 “中国签证申请在线系统” 或查询你所在辖区中国使领馆官网的最新须知。
四、广西签证办理攻略与广西行程规划建议
1. 申请流程与时间线
① 在线填表:提前登录官网仔细填写申请表。
② 递交材料:按使领馆要求,备齐所有纸质材料,在对外办公时间前往递交。
③ 采集指纹:除免采人员(如14岁以下、70岁以上等)外,需现场采集十指指纹。
④ 等待审核:审理时间通常为4-5个工作日,高峰期可能延长。建议至少提前2-4周提交申请。
2. 南宁本地实用信息
住宿选择:可将酒店预订在南宁地铁1号线沿线(如金湖广场、万象城站附近),便于前往会展中心和市内景点。
会后游览:签证有效期和停留期通常足够进行会后旅行。可以参考之前的广西深度游攻略,将东博会与桂林、北海等地的行程相结合。
3. 重要提醒
诚实至上:面对签证官可能的电话调查或面谈,回答必须与申请材料一致。
关注有效期:签证的“入境有效期”指你可在此日期前入境中国;“停留天数”指入境后每次可连续停留的最长时间,请务必在停留期满前离境。
遵循这份攻略,通过官方渠道耐心准备,你不仅能避开重重陷阱,更能以最高的效率获得签证,安心开启你的广西之旅。祝你在广西收获一段美好的经历!
声明:
1.本文由广西途趣旅游网发布,转载联系作者并注明出处
2.文中图片部分来自于网络,如有侵权,请联系删除,邮箱:3383048922@qq.com
